關於世鎧
公司簡介
經營理念
環境政策
組織架構
最新消息
企業新聞
展覽活動
公告消息
水泥鑽頭
產品介紹
四溝全鎢鋼頭3.0~20mm
五溝全鎢鋼頭12~20mm
四溝插入式鎢鋼頭19~35mm
五溝插入式鎢鋼頭20~35mm
四溝五溝超長尺寸-工作長>400mm
四溝五溝真空吸塵6~42mm
(天花板)定深度鑽頭套組(一石二丁) 8~16mm
鑽兼鎖套組5.8, 7.4mm
錘鑽四溝SDS內外壁虎打擊棒2分〜4分
六角柄多功能鑽頭 插入式 3.0~12.7mm
六角柄多功能鑽頭3.0~6.5mm
十字刃鎢剛萬用鑽1/8"~1/2"
十字葫蘆型鎢鋼強力瓷磚鑽頭3.2~12.7mm
鑽石鑽頭3~20mm
防塵罩
銷售據點
保固範圍
公差規範
產品介紹
複合螺絲
水泥螺紋錨栓
電動工具配件
不鏽鋼螺絲
其他產品
技術支援
技術文件
產品應用
屋頂牆面鋼結構緊固系統
輕型型鋼之屋頂與牆面緊固
屋頂波峰與型鋼之緊固
牆面之邊緣縫合
重型型鋼之屋頂與牆面緊固
木質橫樑與型鋼之緊固
帷幕牆窗戶系統應用
帷幕牆窗戶系統應用
水泥錨栓產品應用
水泥錨栓產品應用
水泥螺絲系統應用
水泥螺絲系統應用
品質管理
ICC認證
ETA認證
SGS驗證
ISO認證
檢驗設備
影片專區
SDS鑽孔技術
電子型錄
投資人專區
公司治理專區
公司治理
公司沿革
公司治理組織
部門職掌
經營團隊
公司概要
公司治理執行情形
落實誠信經營情形
風險管理
公司章程
取得或處份資產處理程序
公司治理實務守則
資金貸與及背書保證處理程序
股東會訊息
股東常會訊息
股東會議資料-前十大股東
股東會重要決議事項
股東會通知書及股東會議事手冊
股東會年報
股東會議事錄
股價查詢
股利資訊
股東會議事規則
股東會影音專區
董事會資訊
董事會成員介紹
董事會成員組織多元化政策
董事會會議決議事項
董事會績效評估
其他董事會相關資訊
獨立董事之職責範疇規則
董事會議事規則
董事選舉辦法
委員會資訊
審計委員會成員介紹
薪資報酬委員會成員介紹
薪酬&審計委員會運作情形
功能性委員會績效評估
公司薪資報酬委員會組織規程
審計委員會組織規程
審計委員會議事運作之管理
重大訊息
財務資訊
每月營收報告
每季財務報表
財務分析
公開說明書
法人說明會資訊
內部稽核專區
投資人聯絡窗口
其它公開資訊公告
利害關係人專區
企業永續
社會參與
永續發展及永續報告書
員工福利、工安及環保政策
聯絡我們
繁體中文
繁體中文
English
日本語
韓文
詢價單
0
0
繁體中文
繁體中文
English
日本語
韓文
×
產品搜尋
送出
首頁
投資人專區
公司治理專區
股東會訊息
股東常會訊息
股東會重要決議事項
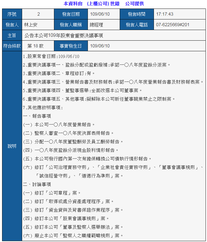
109年股東會重要決議事項
109年股東會重要決議事項
回上頁